<

Driver Motor Pas Cu Pas Schema

<
Circuit De Comanda Pentru Motoarele Pas Cu Pas Control Motor Pas Cu Pas Electrokits Ro Kituri Electronice Carti Electronica Cursuri Electronica

Circuit De Comanda Pentru Motoarele Pas Cu Pas Control Motor Pas Cu Pas Electrokits Ro Kituri Electronice Carti Electronica Cursuri Electronica

Driver Stepper Tb6600 3 5a 2 Faze Bipolar Radiator Racire

Driver Stepper Tb6600 3 5a 2 Faze Bipolar Radiator Racire

Circuit De Comanda Pentru Motoarele Pas Cu Pas Control Motor Pas Cu Pas Electrokits Ro Kituri Electronice Carti Electronica Cursuri Electronica

Circuit De Comanda Pentru Motoarele Pas Cu Pas Control Motor Pas Cu Pas Electrokits Ro Kituri Electronice Carti Electronica Cursuri Electronica

Driver Pentru 1 Motor Pas Cu Pas Hardware Cnc Elforum Forumul Electronistilor

Driver Pentru 1 Motor Pas Cu Pas Hardware Cnc Elforum Forumul Electronistilor

Ucn5804b Stepper Motor Driver Circuit Diagram

Ucn5804b Stepper Motor Driver Circuit Diagram

Driver și Cod Arduino Pentru Motoare Pas Cu Pas Unipolare One Transistor Ro

Driver și Cod Arduino Pentru Motoare Pas Cu Pas Unipolare One Transistor Ro

Driver și Cod Arduino Pentru Motoare Pas Cu Pas Unipolare One Transistor Ro

Driver Motor Pas Cu Pas Bipolar Nema17 Nema23

Driver Motor Pas Cu Pas Bipolar Nema17 Nema23

Circuite De Comandă Si Control Pentru Acţionări Electrice Electronica Azi

Circuite De Comandă Si Control Pentru Acţionări Electrice Electronica Azi

Motoare Pas Cu Pas Modelism Rhc Forum

Motoare Pas Cu Pas Modelism Rhc Forum

Stepper Motor With Drv8825 And Arduino Tutorial 4 Examples

Stepper Motor With Drv8825 And Arduino Tutorial 4 Examples

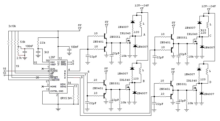
Cablaj Cablaj Driver Motor Pas Cu Pas Unipolar Cu L297 Si Tranzistori Mosfet Irl540

Cablaj Cablaj Driver Motor Pas Cu Pas Unipolar Cu L297 Si Tranzistori Mosfet Irl540

Modul Driver Motoare L298n Compatibil Arduino Robo Romania

Modul Driver Motoare L298n Compatibil Arduino Robo Romania

Https Www Openhacks Com Uploadsproductos Stepper Driver Pdf

Https Www Openhacks Com Uploadsproductos Stepper Driver Pdf

Folosirea Motor Driver Shield L293d Pentru Controlul Motoarelor Dc Stepper și Servo Cu Arduino Robo Romania

Folosirea Motor Driver Shield L293d Pentru Controlul Motoarelor Dc Stepper și Servo Cu Arduino Robo Romania

Nicu Florica Niq Ro Comanda Unui Motor Pas Cu Pas Unipolar Folosind Arduino Ii

Nicu Florica Niq Ro Comanda Unui Motor Pas Cu Pas Unipolar Folosind Arduino Ii

Next Image

Next Image

Driver și Cod Arduino Pentru Motoare Pas Cu Pas Unipolare One Transistor Ro

Driver și Cod Arduino Pentru Motoare Pas Cu Pas Unipolare One Transistor Ro

Http Www Conexclub Ro Download Feb06 Pdf

Http Www Conexclub Ro Download Feb06 Pdf

Sistem Mobil Comandat Prin Infrarosu

Sistem Mobil Comandat Prin Infrarosu

Driver 3 Axe Tb6560 3a Mufa Paralel Db25 Plt Releu Comanda Spindle

Driver 3 Axe Tb6560 3a Mufa Paralel Db25 Plt Releu Comanda Spindle

Source : pinterest.com